tyc5997太阳集团官网
首页
太阳概况
学院简介
现任领导
机构设置
党群工作
党建制度
党员发展
模范典型
学科建设
政治学硕士一级学科
社会工作专业硕士学位授权点
国际中文教育专业硕士学位授权点
科学研究
科研立项
科研论文
科研获奖
学术著作
师资队伍
教授
副教授
全国优秀教师
教育部课程思政名师
黑龙江省教学名师
校十佳青年教师
校优秀教学质量获奖者
太阳集团
行政管理
社会工作
汉语言文学
学生工作
学生党支部
团委
科学研究
科研立项
科研论文
科研获奖
学术著作
科研论文
当前位置:
首页
>
科学研究
>
科研论文
> 正文
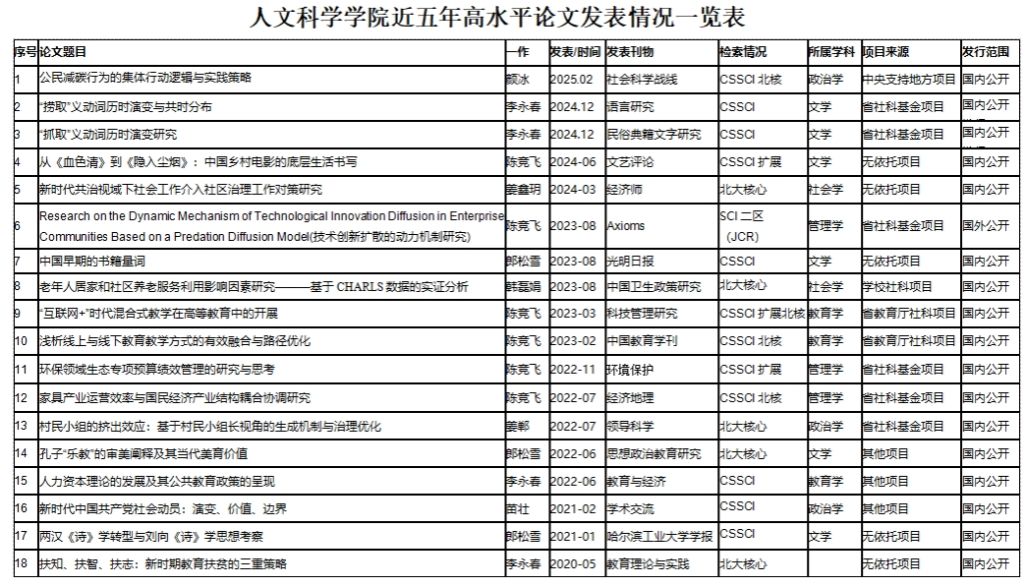
tyc5997太阳集团近五年发表高水平论文一览表
发布日期:2024-05-11 作者: 审核人: 来源: tyc5997太阳集团(新) 点击: